Im Juni diesen Jahres hatte ich wieder einmal einen Workshop mit Joël Luc Cachelin von der Wissensfabrik arrangiert. Gemeinsam beschäftigt uns das Thema New Work. Aus der ursprünglich gemeinsam erstellten Concept Map haben wir uns dieses Mal mit dem Thema Fragmentierung von Arbeit beschäftigt und intensiv diskutiert, was die Ursachen dafür sind und wie die Auswirkungen auf unsere Arbeitsgesellschaft aussehen.
Das Ergebnis ist die folgende Concept Map (vergrössert sich beim Anklicken):
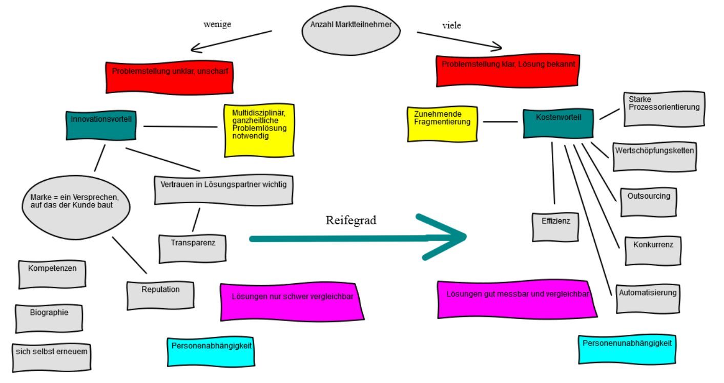
Man erkennt sehr schnell eine Zweiteilung der Arbeitsgesellschaft. Diejenigen, die unscharf formulierte Probleme lösen und diejenigen, die sehr klare Problemstellungen bearbeiten oder gar Routinearbeit ausführen. Unscharfe Problemstellungen erfordern Innovation, gemeinsames und oft interdisziplinäres Problemlösen und die Lösungen sind eher schwierig zu vergleichen. Hier spielt der Wert bzw. der Nutzen der Lösung bei der Lösungsauswahl eine grössere Rolle als der Preis. Aus klaren Problemstellungen resultieren meistens auch sehr gut vergleichbare Lösungen. Der Wert, den diese Lösungen für einen Kunden darstellen, ist bei allen Lösungsvorschlägen für ein bestimmtes Problem ungefähr gleich. Daher fokussiert ein Kunde auch mehr darauf, wie er den Nutzen zum bestmöglichsten Preis bekommen kann, besonders weil auch die Anzahl der Marktteilnehmer auf der rechten Seite in der Regel viel grösser ist.
Sobald die Problemstellungen klar zu beschreiben sind und strukturierte Prozesse anwendbar werden, nimmt die Fragmentierung der Arbeit zu. Arbeitsschritte können arbeitsteilig abgearbeitet werden und dabei automatisiert oder outgesourct werden um Kosten zu sparen. Im Gegensatz steht dazu die linke Seite der oben abgebildeten Grafik. Interdisziplinäres Problemlösen in iterativer und inkrementeller Weise dient dazu, schnell zu sehen, ob und wie eine Lösung entwickelt werden kann. Hier haben wir es nur sehr beschränkt mit Fragmentierung zu tun, wenngleich natürlich Spezialisten aus unterschiedlichen Domänen zusammenarbeiten müssen um überhaupt eine Lösung zu finden. Der Schlüssel liegt hier aber in der oft gleichzeitigen Zusammenarbeit im Gegensatz zur reinen Arbeitsteilung mit resultierender Fragmentierung.
Unternehmen, die beide Welten beherrschen, sind innovativ und bei Routineprozessen effizient und kostengünstig und haben so am Markt mit Sicherheit die besten Chancen. Als Arbeitnehmer sieht die Zukunft für Routinearbeiter eher düster aus, siehe auch Die Zukunft der Arbeit (14) – Skills für das 21. Jahrhundert.
Joël Luc Cachelin wird übrigens bei der SGO Herbsttagung 2014 am 23.11.2014 in Zürich als Referent auftreten.



Hat dies auf Die Changeologen rebloggt und kommentierte:
Da werden einige Veränderungen auf die Arbeitnehmer und -geber zukommen.
Hallo Michael, danke fürs rebloggen. Ja, da hast du absolut recht. Die Veränderung der Arbeitswelt ist voll im Gange, aber besonders viele Arbeitnehmer sind sich dessen noch nicht bewusst. Auch die Politik besonders in Deutschland adressiert diese Veränderung überhaupt nicht sondern freut sich über die aktuell noch niedrige Arbeitslosenquote.
Viele Grüsse, Jörg